近日,南京大学医学院朱敏生教授团队在溃疡性结肠炎(UC)的病因研究上取得重大突破,首次证实该疾病是由一种气单胞菌新亚种(Aeromonas sp. MTB)感染所致。团队揭示了该疾病诱发机理——该菌通过分泌气溶素毒素,选择性破坏肠道巨噬细胞屏障,导致肠道对炎症高度敏感,从而诱发肠炎。
这一发现为彻底攻克UC提供了关键科学依据。研究成果以“An Aeromonas variant that produces aerolysin promotes susceptibility to ulcerative colitis”为题,在2025年11月20日发表于国际顶级期刊Science。
团队长期致力于重大胃肠道疾病的病因学研究,并开发根治性药物。该团队曾首次发现顽固性便秘由特定致病菌(Shigella sp. PIB)感染引起,相关成果发表于国际权威期刊(JCI 2022、PNAS 2025),目前正开展噬菌体制剂的临床研究。
溃疡性结肠炎的显著特征是肠道黏膜屏障破坏,一般认为是一种肠黏膜病,但是什么原因启动了肠黏膜破坏?目前还不清楚。朱敏生团队认为,如果能找到肠黏膜破坏的“起始事件”,就有可能找到病因。
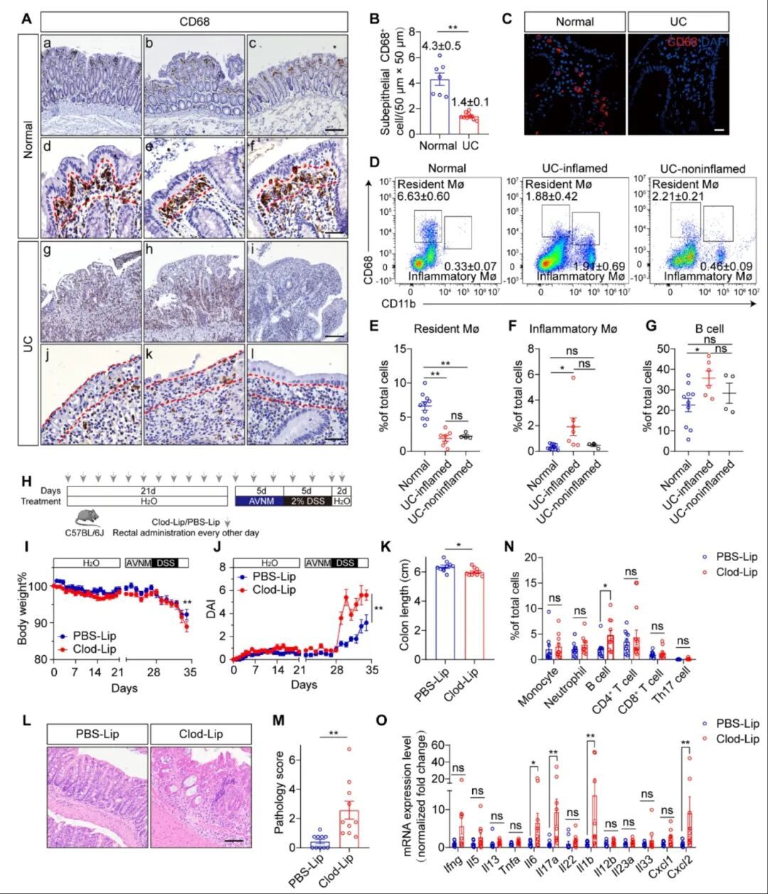
团队通过对UC肠组织观察研究后发现:肠黏膜巨噬细胞屏障在炎症出现之前就已经缺失,提示巨噬细胞屏障破坏可能是肠炎发生的“起始事件”(图1.A-G)。通过化学法或遗传学手段预先清除结肠巨噬细胞,发现动物并不发生肠炎,但轻度损伤刺激后,发生严重的腹泻、便血、免疫学改变等典型UC表现(图1.H-O)。由此进一步证明巨噬细胞屏障破坏是肠黏膜破坏的“起始事件”,可导致肠炎敏感性显著提高。

图1.常驻巨噬细胞屏障在UC结肠中缺失,动物模型中该屏障缺失加重DSS肠炎
什么原因诱发了“起始事件”?这是阐明发病原因下一个最关键的问题。研究人员猜测,肠道是不是产生了某种毒素直接破坏了巨噬细胞?为证明这一猜测,研究者利用鼠源诱导的巨噬细胞(BMDM)先建立了筛选模型,逐个培养每一个UC患者的粪菌,检测培养上清对巨噬细胞的毒性。结果发现:正常人的粪菌上清无BMDM毒性,而47.9%的UC粪菌上清则会引起显著的BMDM死亡,提示UC粪菌中的确存在能产生毒性物质的细菌。通过阴离子层析纯化该蛋白,经联合液相色谱串联质谱法鉴定,发现该毒性物质是气溶素(Aerolysin)。气溶素多克隆抗体可以完全中和粪菌上清的毒性效应,将此毒素命名为UC气溶素(UC-Aerolysin)。非常有意思的是,用重组Aerolysin蛋白给小鼠灌肠,发现小鼠巨噬细胞屏障显著破坏,但肠上皮屏障仍完整,这与人UC所观察到的病变几乎完全一致。进一步研究发现:巨噬细胞对UC-Aerolysin高度敏感,其敏感性是肠上皮细胞的20-80倍。
研究团队进一步从UC粪菌中分离获得了产生UC-Aerolysin的病原菌,全基因组测序和生理生化实验显示这些菌株属于气单胞菌属(Aeromonas)的一个新亚种,因它具有破坏巨噬细胞的特性,研究者将其命名为巨噬细胞毒性气单胞菌(Aeromonas sp. MTB)。该菌与其他气单胞菌不同的是具有独特的肠道定植能力,病理因素(如滥用抗生素、肠损伤物质)可促进MTB在肠道内定植,一旦定植,极难清除。即使肠道看似完全恢复,仍持续潜伏在肠道中,在条件适合时可再次活跃增殖。这一特征可以解释为什么人UC反复发作、长年不愈。
为了验证MTB感染能否通过破坏常驻巨噬细胞屏障在小鼠体内诱导与人类UC相似的肠炎,研究团队分别在野生型C57BL/6J小鼠和年轻的IL-10缺陷小鼠(6-8周,未发肠炎)中构建了MTB慢性肠炎模型。发现:随着诱导周期的增加,动物出现显著的体重减轻、脓血便、腹泻等症状,且呈进行性加重;小鼠结肠常驻巨噬细胞数量显著减少,出现严重的组织病理病变(炎性细胞浸润,隐窝扭曲和脓肿),并伴随IL-17炎症因子的特征性升高。以上变化与人类UC的病理病变十分相似。由此证实,MTB菌可能是人UC的致病菌。另外,如果预先清除肠道巨噬细胞,MTB菌感染后并不能加重肠炎症状,再次证实MTB感染引起的肠炎的细胞靶点是巨噬细胞。
除气溶素外,气单胞菌存在其它毒力因子。研究团队为了确定气溶素是否为MTB感染致病的关键毒素,构建了气溶素缺陷的(△aer)MTB菌株。△aer MTB依然具有肠道定植能力,但其感染并不能破坏巨噬细胞屏障或加重DSS诱导的肠炎。只有在△aer MTB菌株中回补气溶素基因,才能再次获得了肠炎致病性。该结果证实,气溶素是MTB诱导肠炎发生的关键致病因子。其他气单胞菌,如A.veronii (ATCC 35624, TH0426),也能够分泌气溶素,但是并不能破坏巨噬细胞屏障,证实肠道定植能力是MTB致病的先决条件。
为了分析MTB菌感染与UC的临床相关性,团队分析了来自全国10个省市的UC患者,发现79例溃疡性结肠炎患者中,72.15%粪便样本是MTB阳性,而430例健康对照中阳性率仅为11.52%。10例UC肠道组织样本中有4例患者的气溶素蛋白检测为阳性,并且主要与巨噬细胞共定位,而5例正常对照样本则没有气溶素信号。以上流行病学研究表明MTB感染与UC显著相关。
为探讨新的治疗方法,研究者制备了气溶素中和抗体。当将该抗体预先注射到小鼠体内,几乎可以完全预防MTB菌诱导的肠炎。相对于未治疗组,治疗组有完整的常驻巨噬细胞屏障,肠道组织形态和炎症因子水平与未感染MTB的小鼠水平相当。作者还初步探索了抗气溶素单抗在小鼠MTB肠炎严重的后期进行治疗干预的疗效,结果显示该单抗也有显著的治疗效果(图2)。

图2.抗气溶素抗体缓解MTB诱导的肠炎

图3.研究机制图:气单胞菌变种MTB通过破坏巨噬细胞屏障增加UC易感性
综上所述,该研究发现结肠常驻巨噬细胞屏障破坏是UC发生的早期关键事件,这种巨噬细胞屏障损伤由一种气单胞菌的新变种MTB感染所引起,其机制是:在病理条件下(如抗生素或肠道损伤),MTB在肠道内长期定植、产生气溶素,不断地破坏巨噬细胞屏障,导致肠道炎症敏感性升高和肠炎发生(图3)。MTB菌和气溶素在UC患者粪便和肠道组织中的流行病学分布显著高于对照人群。气溶素和MTB菌可能是未来UC诊断和治疗的新靶点。研究者预测中和抗体疗法、杀菌疗法(如噬菌体)等可能成为治疗UC的新一代、高效的治疗手段。
该研究是由南京大学医学院及医学院附属鼓楼医院、医学院附属金陵医院、医学院宿迁医学研究院协同攻关完成。南京大学为该文的第一作者单位和第一通讯单位,南京大学医学院博士生蒋志慧、医学院附属鼓楼医院博士后王烨、医学院附属金陵医院主任医师龚剑峰、医学院助理教授陈鑫为论文共同第一作者;南京大学医学院朱敏生教授、南京大学医学院宿迁医学研究院张雪娜研究员及南京大学医学院附属金陵医院汪芳裕主任医师为共同通讯作者。本研究合作者还包括南京师范大学陈华群教授、复旦大学张健教授、宿迁医院苏峰教授、第四军医大学西京医院丰帆教授、南京儿童医院刘志峰教授、南京医科大学杭栋教授、苏州大学何伟奇教授、湖州康复医院马红锋教授、南京市疾病预防控制中心洪欣研究员等。项目得到了国家自然科学基金医学原创探索计划等基金资助。
论文链接:https://doi.org/10.1126/science.adz4712