开云足球俱乐部科技成果推介 第一百三十五篇
急性/慢性肝损伤的乏氧可逆双模式成像

图1. 探针AzoCy-CF3可逆性检测“乏氧-常氧”的反应机制及在肝脏缺血再灌注和非酒精性脂肪肝
所属领域
生物医药
项目介绍
1. 市场应用前景
(1) 探针AzoCy-CF3可以精确区分肿瘤乏氧异质化,为可视化测定乏氧程度和辅助癌症治疗提供有力的分子工具。
(2) 探针AzoCyS-CF3具有肝脏代谢和保留的能力,能实时跟踪肝脏缺血再灌注(HIR)手术中乏氧-复氧过程,且响应时间为20分钟,具有手术导航的潜在作用。
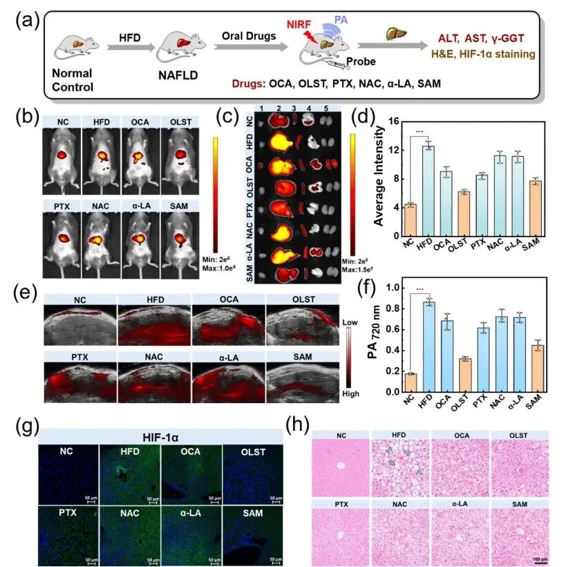
(3) AzoCys-CF3可作为一种有效的NIRF/PA双模态成像试剂,成功可视化了非酒精性脂肪肝(NAFLD)模型中慢性肝脏乏氧的程度,用于监测慢性肝缺氧和评估保肝药物对NAFLD的治疗效果。

图2. 探针AzoCyS-CF3用于NAFLD小鼠慢性缺氧模型的体内检测及药物保肝作用的评价
该工作提供了一例可靠的双模式成像试剂AzoCyS-CF3,用以可视化肝脏循环缺氧历程和慢性肝疾病康复评估,这对研究循环乏氧相关性疾病的病理进展具有重要意义。
2. 痛点问题
循环性缺氧已被认为是多种肝脏疾病的典型特征,其实时成像对于更好地了解其生物学功能具有重要意义。近年来,文献报道了多例用于诊断肝脏乏氧的敏感型荧光探针,并进一步将荧光成像与光声成像相结合,以高灵敏度和高组织穿透深度的特点可视化细胞和组织的形态结构。然而,大多数乏氧探针是不可逆的,换言之,探针一旦响应乏氧环境将始终保持荧光“开启”状态,不再实时地监测氧气压力(pO2)变化,这不可避免地导致“假阳性”信号。因此,目前尚缺乏有效的光学探针用于肝脏循环乏氧的实时动态检测。
3. 解决方案
近期,开云足球俱乐部郭子建院士/陈韵聪教授团队开发了一例新颖的近红外乏氧可逆探针AzoCy-CF3,由荧光报告单元硫杂蒽部花菁和乏氧识别基团双三氟甲基芳环偶氮组成。AzoCy-CF3探针在体外和细胞中均表现出“乏氧-复氧”环境下的循环可逆成像,并成功应用于肝脏缺血再灌注模型和非酒精性脂肪肝模型的乏氧监测,为建立一个专门用于诊断和监测乏氧相关性肝脏疾病的平台提供了一个强大而可靠的成像工具。
4. 竞争优势分析
(1) 该探针由于偶氮键的快速异构化而淬灭荧光,在乏氧状态下,偶氮键还原为肼键并伴随吸收波长红移,760 nm 处荧光增强96.3倍。
(2) AzoCy-CF3探针在体外溶液和细胞中都表现出“乏氧-复氧”环境下的循环可逆成像,且在肝正常L02和肝癌 HepG2 细胞乏氧状态下表现出较高的氧含量敏感性。
(3) 进一步将探针AzoCy-CF3应用于肝脏缺血再灌注(HIR)模型中,实时“可逆性”跟踪 HIR 过程,即在缺血时近红外荧光/光声(NIRF/PA)信号增强,再灌注时NIRF/PA信号减弱,如此循环往复。
5. 发展规划
基于目前的研究成果,团队将继续开发响应速度更快的乏氧可逆活体成像探针,并应用于其他乏氧相关疾病的示踪、药物疗效评价以及荧光导航肿瘤切除手术等场景。
6. 知识产权
团队掌握乏氧可逆成像探针的自主知识产权,相关研究成果已申请专利并获得授权。
团队介绍

如有合作意向,
请联系开云足球俱乐部概念验证中心
025-89686645
sc@nju.edu.cn

