第八届(2025)全国大学生嵌入式芯片与系统设计竞赛近日在南京顺利落幕。南京大学集成电路学院高度重视此次竞赛,积极组织近十支本科生团队踊跃参赛,经过初赛与全国总决赛的激烈角逐,在多个赛道取得优异成绩,主要包括:FPGA创新设计赛道获全国一等奖1项、全国二等奖1项、全国三等奖4项;应用赛道获全国二等奖1项、东部赛区二等奖(省级)1项;芯片设计赛道获全国二等奖1项。
【获奖情况速览】

【团队风采展示】
FPGA创新设计赛道
1.机场动物识别与驱鸟系统
苏玺舟、陈文萱、祝浩然团队面向机场鸟击风险,构建“FPGA预处理+RK3568 NPU推理+Qt可视化”的软硬协同智能视频检测系统。摄像头DVP数据经FPGA行为级流水线与DDR/PCIe高速通路送至板端,RKNN部署的检测模型在NPU上实时推理并触发声光驱鸟联动,界面同步显示结果与告警状态,支持多节点协同扩展至农田、光伏等场景。


2.智能信号分析测试仪
王弛、史炘熠、王京团队基于盘古100pro+ FPGA开发板设计并实现了一套智能信号分析测试仪,涵盖高保真模拟前端采集、实时数字信号处理、人机交互等完整功能链路,实现了波形与频谱显示、实时参数测量、自动化阈值判定、微弱周期信号的增强检测以及实时信号类型识别等功能。


3.智能信号分析测试仪
许芳豪、纪子安、吴钒团队基于FPGA实现双路ADC数据采集、实时信号分析、HDMI可视化交互及阈值检测系统,采用模块化架构保障功能完整性与实时性,系统利用PLL生成HDMI与ADC所需时钟,实现采集与显示链路的时序同步。双路信号经LTC2208 ADC采样后进入FPGA,完成FFT频谱分析与信号参数提取,实时展示频谱、参数与标注。系统支持按键与串口设置阈值,并通过LED指示检测结果,同时集成CNN波形识别模块,实现自动诊断。


4.微视——2mm内窥图像处理系统
劳嘉杰、文梦松、高远团队以易灵思VF-Ti60F225 FPGA为处理核心,集成国产A2020内窥模组,构建了高清图像采集与处理硬件平台。系统实现了720P@60fps的实时处理与显示,并成功集成了自动曝光(AE)、色温可调的自动白平衡(AWB)、消光、降噪、锐化及手动亮度调节等核心ISP算法。另外,团队特别设计了上位机控制模块,可用单片机控制图像处理模块的开关、选择同一个图像处理模块的不同实现方法,让使用者有更高的选择自由度。


5.“神瞳”图像畸变校正系统
张梦成、吴山剑、陈烁团队针对广角镜头和鱼眼镜头的图像畸变问题,创新性地采用全计算架构,通过13级精密流水线实现实时畸变校正计算。系统支持720P@60fps高清视频流处理,总延迟仅15个时钟周期,并设置了视频切换按钮,通过精准流水线对齐,可在矫正与未矫正视频进行无缝切换。系统采用参数化设计,可快速适配不同相机模组,为无人机、安防监控、车载视觉等应用场景提供了可靠的硬件加速解决方案。


6.面向FPGA的高效算子实现与优化
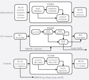
印小龙、顾培仟团队在Security赛题中以降低执行时间为核心,采用了数据宽度标准化、循环合并等策略,实现了性能跃升。Data_compression赛题中团队聚焦高效数据压缩加速器优化,采用包含mm2s DMA、预处理模块、匹配器等的顶层架构,通过hls::stream和BRAM实现数据流转与存储,提升了压缩比与资源利用率。Solver赛题中团队致力于优化Hermitian正定矩阵的Cholesky分解,支持复数定点类型,在满足数值精度和时序约束的前提下极大程度减小执行时间。


应用赛道
1.基于PSoC6的多模健康监测台灯系统
赵浦涵、吴羽涵团队基于英飞凌PSoC6主控设计了一款多模健康监测智能台灯,部署RT-Thread实时操作系统,融合毫米波雷达、视觉识别、环境传感器与轻量化AI模型,实现非接触式心率/呼吸监测、环境舒适度评估、人体压力状态评估、工作状态追踪、喝水次数记录与提醒、警戒监控与语音交互等功能。


2.基于RDK X5的自动显微拍照系统设计
刘宇航、蔡栋奇、苏遇秋团队选取通用CMU设备(/640*480@30fps USB免驱工业相机),搭配100倍镜头,利用滑台组成XY水平运动结构搭载载物台运动,实现相机不动载物台运动配合成像的硬件平台。软件方面以图像特征提取与匹配技术作为基础,选取合适的ROI区域进行特征提取,根据图像特征驱动载物台水平移动,直至满足下一帧图像采集要求时停止运动,进行图像采集,并与前一帧图像进行拼接,往返特征提取、运动驱动、特征匹配、运动停止、图像拼接这个流程,直到完成对整个待测样本的图像采集。


芯片设计赛道
1.面向智能视觉的低功耗、高性能AI Engine芯片系统设计
马新语、董欣、高远、刘朔团队,基于蜂鸟E203 RISC-V SoC框架,构建了一套以可编程AI Engine为核心的低功耗视觉计算架构,并完成芯片前端、后端全流程设计和FPGA原型验证。面向智能视觉领域,覆盖图像识别与视频识别两大核心任务,旨在在嵌入式端实现高能效、高算力与结构可扩展的视觉计算能力。


各支队伍在嵌入式竞赛多赛道取得的亮眼成绩,充分展现了集成电路学院在本科人才培养方面的扎实积累与初步成效。未来,集成电路学院将继续完善实践教学体系,拓展科创训练平台,为学生提供更加广阔的工程实践与创新探索空间。学院也将继续鼓励和支持学生参与高水平竞赛与科研活动,深化“以赛促学、以研促创”的育人机制,致力于培养兼具创新意识、工程能力与团队协作精神的卓越工程人才。
文字:周奕翔各获奖团队
图片:各获奖团队
编辑:周奕翔

